点击体验: 【生产小工单(工序)】
1. 方案介绍
为解决中小微制造企业的生产管理难题,搭贝官方自主设计搭建了一款开箱即用的超轻量「生产小工单」工序应用。5 分钟上手,3 小时落地,无需实施即可轻松实现生产任务敏捷管理,更支持自定义修改适配企业自身生产管理业务。
2. 痛点
![]() |
|---|
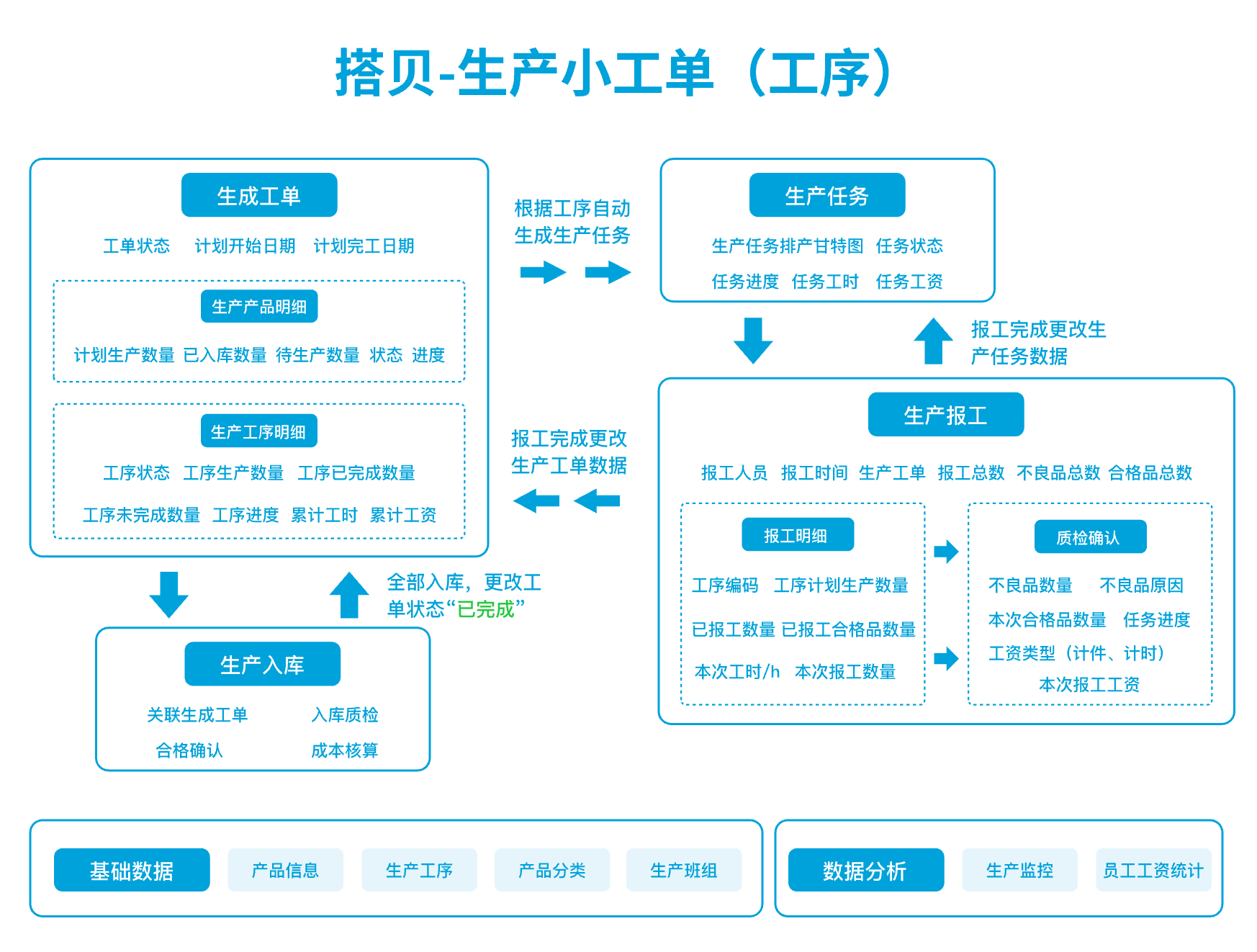
3. 业务流程图
![]() |
|---|
4. 方案优势
![]() |
|---|
4.1 个性化工艺需求实现
1)自定义产品工艺路线
支持自定义产品加工的顺序步骤、多个工序的序列。录入生产工单时,自动生成工序明细。
![]() |
|---|
![]() |
|---|
2)生产工单自定义设计
支持甘特图展示生产计划,报工后自动更新工单计划,实现生产排产。
![]() |
|---|
4.2 工序级生产进度管理
1)员工薪资实时统计
![]() |
|---|
2)一站式生产管理
通过生产监控看板,实时查询工单执行情况,汇总在制工单数、在制单延期生产数等,并定时进行延期预警。
![]() |
|---|
4.3 自动化生产任务派发
计算生产工序明细,通过「派发」按钮后自动更改订单状态为 “已派工” ,同时自动下发生产任务。
![]() |
|---|
4.4 标准化生产报工作业
生产小工单提供生产的基础单元(生产报工),删除了多余的动作单元,工人每日手机端快速实现生产报工。借助搭贝强大的流程引擎,轻松实现标准化报工审批。
![]() |
|---|









